Рубликатор

 



























Все о псориазе



Виктор Ульрих, Олег Воротынский

Аналоговые компоненты фирмы Microchip

В течение последнего времени рынок электронных компонентов продолжает динамично развиваться, и фирма Microchip Technology Inc. не остается в стороне, увеличивая номенклатуру выпускаемых изделий и осваивая новые для себя области рынка электронной техники. Одной из таких областей является рынок аналоговой техники. Для этого, с одной стороны, активно ведется разработка собственных аналоговых изделий, таких как операционные усилители, автономные АЦП, цифровые потенциометры, супервизоры питания, с другой — приобретена фирма, специализирующаяся на разработке и производстве аналоговой техники — TelCom Semiconductor. В портфеле этой фирмы есть операционные усилители, многоразрядные АЦП и ЦАП, ШИМ-контроллеры и многое другое. На базе накопленного опыта Microchip собирается производить различные интегральные датчики, ОУ, ЦАП/АЦП, микросхемы для построения DC/DC-преобразователей и даже силовых FET-ключей.

ЛИНЕЙНЫЕ КОМПОНЕНТЫ

Компараторы

Microchip выпускает широкий набор компараторов и многофункциональных элементов.
TC1025 — маломощный линейный элемент, который содержит два компаратора в одном 8-контактном корпусе.
TC1026 — комбинированный элемент, совмещающий в одном 8-контактном корпусе функции универсального операционного усилителя, компаратора и источника опорного напряжения (рис. 1).

Функциональная схема TC1026

Рис. 1. Функциональная схема TC1026

TC1027 — комбинированный элемент, совмещающий в одном 16-контактном корпусе функции четырех компараторов и источника опорного напряжения.
TC1028 — комбинированный элемент, совмещающий в одном 8-контактном корпусе функции двух компараторов и источника опорного напряжения. Инвертирующий вход одного компаратора и неинвертирующий вход второго связаны с внутренним источником опорного напряжения. Компараторы и источник опорного напряжения могут быть отключены установкой низкого уровня на входе «SHDN».
TC1031 — микромощный компаратор с программируемым гистерезисом и источником опорного напряжения. Гистерезис регулируется (рис. 2) простым резистивным делителем на входе «HYST». Компаратор и источник опорного напряжения имеют общий вход отключения.

Установка гистерезиса ТС1031

Рис. 2. Установка гистерезиса ТС1031

TC1040 — два компаратора и источник опорного напряжения.
TC1041 — два компаратора с одновременно программируемым гистерезисом и источником опорного напряжения. Инвертирующие входы обоих компараторов связаны с внутренним источником опорного напряжения. Все вышеперечисленные компоненты выпускается в малогабаритном 8-контактном корпусе MSOP, который занимает в два раза меньше площади на плате, чем 8-контактный SOIC, поэтому они идеальны для приложений, требующих высокой интеграции и небольших размеров.
TC1037/1038/1039 — миниатюрные микромощные компараторы, изготавливаются в корпусах SOT — 23 A. TC1038 имеет вход отключения. TC1039 имеет внутренний источник опорного напряжения.

Такая интеграция функций позволяет пользователю заменить два или три корпуса, сэкономить пространство платы, снизить ток потребления и тем самым увеличить возможности системы. Напряжение внутренних источников опорного напряжения равно 1,2 В с отклонением не более 2 %. Все компараторы оптимизированы для работы от однополярного низковольтного источника питания с минимальным напряжением 1,8 В или от двухполярного ±1,5 В. Максимальный ток потребления компараторов — 18 мкA, при отключении ток потребления становится менее 0,1 мкA.

Компараторы и операционные усилители имеют небольшие и равные остаточные напряжения относительно плюса и минуса питания на входе и выходе. Входное остаточное напряжение составляет 200 мВ, а выходное — несколько милливольт в зависимости от тока нагрузки. Это позволяет при низком напряжений питания работать с относительно большими входными и выходными сигналами. Задержка распространения компараторов мало зависит от уровня питающего напряжения и тока нагрузки.

Компараторы могут быть использованы для широкого и разнообразного круга приложений. Низкий входной ток и напряжение смещения позволяют применять их для приложений, требующих высокой точности. Как правило, это системы управления питанием, схемы контроля и т. д.

У компараторов, не имеющих входа управления гистерезисом, он может быть легко задан методом положительной обратной связи при помощи двух резисторов (рис. 3).

Рис. 3. Компаратор с гистерезисом

Рис. 3. Компаратор с гистерезисом

Ниже приведен порядок расчета внешних компонентов для задания гистерезиса:
  1. Выбрать резистор обратной связи RC. Так как входной ток компаратора не превышает 100 пA, ток через резистор может быть задан — 100 нA (то есть в 1000 раз больше), что обеспечит достаточную точность. Ток через RC в момент отключения компаратора равен VR / RC, где VR — опорное напряжение.
  2. Задать напряжение гистерезиса VHY (напряжение между верхним и нижним порогами).
  3. Вычислить RA:
    RA=RCґ(VHY/VDD).
  4. Выбрать напряжение верхнего порога (VTHR) для входного напряжения (VSRC).
  5. Вычислить RB:
    RB=1/[(VTHR/(VRґRA)) – 1/RA – 1/RC].
  6. Проверить напряжения порогов:
    верхний порог VTHR:
    VTHR=(VR)ґ(RA)ґ[(1/RA)+(1/RB)+(1/RC)],
    нижний порог VSRC:
    VSRC=VTHR–[(RAґVDD)/RC].

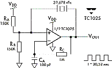
Генератор 32,768 кГц с кварцевым резонатором

Рис. 4. Генератор 32,768 кГц с кварцевым резонатором

Компаратор может быть генератором устойчивых колебаний с кварцевым резонатором в обратной связи (рис. 4). Резисторы RA и RB делят напряжение питания VDD пополам и определяют уровень напряжения срабатывания компаратора. Резистор RC определяет постоянную времени цепи RC, которая должна быть установлена несколько больше времени периода кварцевого генератора. Это значит, что 50 % времени на выходе компаратора будет поддерживаться высокий уровень напряжения, и столько же — низкий.

Аналого-цифровые преобразователи (закон преобразования сигма-дельта)

Фирма Microchip представляет широкий набор дешевых маломощных аналого-цифровых преобразователей (АЦП), использующий закон преобразования сигма-дельта.
TC340Х обеспечивают от 8 преобразований в секунду с 16-разрядным разрешением (15 разрядов и знак) до 512 — с 10-разрядным. АЦП используются в качестве периферии микроконтроллеров и оптимизированы для работы от однополярного низковольтного источника питания с минимальным напряжением 1,8 В. Они имеют внутренний источник опорного напряжения и позволяют также использовать внешний. Напряжение внутреннего источника 1,193 В, что обеспечивает при 16-разрядном разрешении точность преобразования до 72,8ґ10 – 6 В.
TC3400 имеет один дифференциальный вход.
TC3401 имеет два дифференциальных мультиплексированных входа, а также вход отключения, встроенные компараторы «сброса» и контроля напряжения (рис. 5 и 6).

Схема включение ТС3401

Рис. 5. Схема включение ТС3401

Структурная схема ТС3401

Рис. 6. Структурная схема ТС3401

TC3402 имеет два дифференциальных мультиплексированных входа.
TC3403 имеет четыре несимметричных мультиплексированных входа, а также встроенные компараторы «сброса» и контроля напряжения.
TC3404 имеет два несимметричных и два дифференциальных мультиплексированных входа, а также встроенный компаратор контроля напряжения.
TC3405 имеет один дифференциальный и три несимметричных мультиплексированных входа, а также вход отключения и встроенный компаратор «сброса».

Для управления АЦП используется двухпроводный последовательный цифровой интерфейс. По входу «SCLK» осуществляется синхронизация последовательного порта внешними тактами и управление, а по выходу «SDAT» — чтение данных и подтверждение исполнения. Когда преобразование не производится, АЦП находится в режиме останова, на линиях «SCLK» и «SDAT» устанавливается высокий уровень.

Перед началом преобразования на входах «ADDR» (рис. 7) должен быть установлен адрес выбранного входного канала, который фиксируется во внутреннем регистре по заднему фронту сигнала на линии «SCLK» при запуске.

Временная диаграмма старта преобразования и передачи данных

Рис. 7. Временная диаграмма старта преобразования и передачи данных

Запуск преобразования осуществляется по заднему фронту на линии «SCLK», при этом включается внутренний тактовый генератор и на выходе «SDAT» устанавливается низкий уровень. Максимальное время преобразования t3 составляет 125 мс для 16-разрядного разрешения. Каждый дополнительный задний фронт на линии «SCLK» после запуска преобразования и в течение интервала времени t4 = t3/85,7 уменьшает разрешение на один разряд и сокращает время преобразования в два раза. Таким образом, при посылке 6 импульсов разрешение может быть уменьшено до 10 разрядов. Если за время t4 передано более 6 импульсов, то лишние будут игнорироваться. После каждого заднего фронта на линии «SCLK» в интервале t4 на выходе «SDAT» устанавливается высокий уровень, подтверждающий исполнение команды, который снова становится низким после установки на линии «SCLK» исходного состояния.

После того, как преобразование закончено, на выходе «SDAT» устанавливается высокий уровень и АЦП возвращается в режим останова. Чтение данных осуществляется передачей тактов по линии «SCLK», количество которых определяется разрешением преобразования. Передача последовательного слова данных осуществляется, начиная со старшего (знакового) бита (MSB), по заднему фронту на линии «SCLK» и заканчивается младшим (LSB). Длительность импульсов синхронизации должна быть в пределах 50–750 нс в зависимости от параметров обработки и питающего напряжения.

Вход отключения «ENABLE», если на нем установлен низкий уровень, прерывает любое преобразование или чтение данных и приводит АЦП в исходное состояние, устанавливает режим останова.

Встроенные компараторы «сброса» и контроля напряжения позволяют минимизировать схему приложения, то есть обойтись без супервизоров напряжения. Каждый компаратор имеет источник опорного напряжения 1,23 В и обеспечивает гистерезис 0,03 В. Они имеют на выходе транзистор с открытым стоком и активным низким уровнем сигнала. Компаратор «сброса» дополнительно имеет встроенную задержку установки высокого уровня на выходе.

TC3400 изготавливается в 8-контактных корпусах PDIP и SOIC, а остальные — в 16-контактных QSOP и PDIP.

Аналого-цифровые преобразователи (двойного интегрирования)

Фирма Microchip Technology представляет ряд дешевых маломощных аналого-цифровых преобразователей (АЦП), использующих закон преобразования двойного наклона.

TC500/500A/510/514 — семейство компонентов, представляющих собой аналоговую часть точных АЦП двойного наклона, имеющих максимальное разрешение 17 разрядов плюс знак. Каждый элемент содержит интегратор, компаратор и логику интерфейса процессора. TC500 является базовым элементом. Его максимальная точность — 16 разрядов. Питание должно осуществляться от двухполярного источника напряжения. TC500A идентичен TC500, но имеет большую линейность, обеспечивающую максимальное разрешение 17 разрядов. TC510 имеет встроенный преобразователь отрицательного напряжения и может работать от однополярного источника питания. TC514 имеет встроенный преобразователь отрицательного напряжения и аналоговый мультиплексор для четырех входных дифференциальных каналов.

Все элементы имеют одинаковый интерфейс управления процессора, состоящий из трех проводов: входы А и В управления фазами преобразования и выход компаратора перехода через нуль (CMPTR). Процессор формирует на линиях A и B (рис. 8) последовательность состояний, соответствующую четырем фазам преобразования TC5XX: автообнуление, интегрирование, деинтегрирование и обнуление интегратора.

Структура АЦП двойного наклона

Рис. 8. Структура АЦП двойного наклона

В течение фазы автообнуления напряжения смещения в TC5XX восстанавливаются механизмом обратной связи по замкнутой петле.

В течение фазы интегрирования входное напряжение подключено к интегратору. При этом на выходе интегратора формируется величина dv/dt, пропорциональная входному напряжению. Чем выше входное напряжение, тем больше величина напряжения, запасенного в течение этой фазы на интеграторе.

В начале фазы деинтегрирования к интегратору подключается внешнее опорное напряжение, и одновременно внешний микроконтроллер запускает свой таймер. Когда на выходе CMPTR происходит изменение уровня, микроконтроллер останавливает таймер. Значение, зафиксированное в таймере, и является результатом преобразования аналоговых данных.

В течение фазы обнуления интегратора (заключительная фаза преобразования) удаляется остаточное напряжение, и интегратор подготавливается к следующему преобразованию.

TC500/500A/510/514 обеспечивают высокое разрешение (до 17 разрядов), превосходное подавление шумов 50 Гц/60 Гц, низкое потребление, низкие входные токи смещения и меньшую стоимость по сравнению с другими технологиями преобразователя, имеющими подобные скорости преобразования.

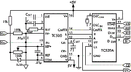
TC520A — адаптер последовательного интерфейса, обеспечивающий логику управления для АЦП двойного интегрирования семейства микросхем TC500/500A/510. Он формирует для TC500 фазы управления преобразованием по линиям A, B и CMPTR, уменьшая таким образом загрузку процессора и сложность программного обеспечения (рис. 9). Связь с TC520A осуществляется через трехпроводный последовательный порт.

Схема включения TC520A

Рис. 9. Схема включения TC520A

Запуск преобразования осуществляется установкой низкого уровня на входе CE. Результат преобразования хранится в 18-разрядном регистре (17-разрядное значение плюс знак) до тех пор, пока не будут считаны процессором или не закончится следующее преобразование. Передача преобразованных данных может осуществляться из TC520A в любое время. После завершения преобразования устанавливается активный уровень на выходе DV, и данные пересылаются в 18-разрядный регистр. Этот сигнал может использоваться процессором для чтения готовых данных.

Синхронизация TC520A может осуществляться от внешнего источника частоты до 6 MГц или от собственного внешнего кварцевого резонатора. Для питания ему требуется однополярный источник напряжением 5 В, потребляемая мощность — не более 7,5 мВт.

TC530/534 — высокоточные АЦП двойного интегрирования с последовательным интерфейсом. TC530 состоит из АЦП двойного наклона, источника отрицательного напряжения и трехпроводного последовательного порта. TC534 идентичен TC530, но дополнительно имеет аналоговый мультиплексор для четырех входных дифференциальных каналов (рис. 10).

Схема включения TC534

Рис. 10. Схема включения TC534

Запуск преобразования данных осуществляется, когда на входе RESET устанавливается низкий уровень. После окончания преобразования данные загружаются в выходной регистр, и на выходе EOC устанавливается активный уровень, указывая готовность новых данных. Результат преобразования хранится в 18-разрядном регистре (17-разрядное значение плюс знак) до тех пор, пока не будет считан процессором или не закончится следующее преобразование, что позволяет читать их в любое время.

Синхронизация TC530/534 может осуществляться от внешнего источника с частотой до 2 MГц или от собственного внешнего кварцевого резонатора. Для питания TC530/534 требуется однополярный источник напряжением 5 В и элементы для внутреннего источника 5 В, выходной ток которого — 10 мA. Этот выход может использоваться для питания отрицательным напряжением других элементов системы.

Цифро-аналоговые преобразователи

TC1320/TC1321/TC1322 — ЦАП, которые предназначены для работы от однополярного источника напряжением 2,7–5,5 В. TC1320 обеспечивает преобразование 8-разрядного двоичного кода в выходное напряжение, TC1321 — 10-разрядного и TC1322 — 12-разрядного.

Начальная установка ЦАП при включении питания осуществляется внутренним формирователем, что обеспечивает однозначное состояние элемента перед началом работы.

ЦАП состоят (рис. 11) из регистра данных (DATA), регистра состояния (CONF) и выходного усилителя тока. ЦАП используют внешний источник опорного напряжения, уровень которого определяет максимальное выходное напряжение.

11.  Структурная схема ТС1320

Рис. 11. Структурная схема ТС1320

Преобразование ЦАП основано на формировании тока, пропорционального значению двоичного кода, записанного в регистр данных, при помощи матрицы согласованных источников тока, которая выполнена на прецизионных резисторах. Выходное напряжение ЦАП равняется:

VOUT=VREFґ(DATA/2 N),
где N — разрядность ЦАП.

Вход опорного напряжения VREF имеет высокое полное сопротивление, входную емкость 10 пФ и потребление по входу менее 1 мкA. Напряжение внешнего источника может быть в диапазоне от 0 до VDD (1,2 В).

ЦАП имеет выходной усилитель с единичным коэффициентом усиления, типовая скорость нарастания которого 0,8 В/мкс. Максимальное изменение напряжения во всем диапазоне осуществляется за 10 мкс при нагрузке 1 кОм и емкости 100 пФ.

Передача данных в ЦАП осуществляется через двухпроводный последовательный интерфейс, совместимый с SMBus/I2C, функционирующий в режиме ведомого.

Этот же интерфейс позволяет управлять режимом ЦАП. Бит «SHDN» в регистре состояния позволяет установить режим малого потребления (ток потребления — 0,5 мкA). В этом режиме ЦАП отключается, но последовательный интерфейс продолжает функционировать.

Небольшие размеры (8-контактный корпус SOIC), малое потребление и низкая стоимость позволяют применять ЦАП в различных системах, например, в программируемых источниках напряжения (рис. 12), программно управляемых усилителях и аттенюаторах и т. д.

Программируемый источник напряжения

Рис.12. Программируемый источник напряжения

Преобразователи напряжение/частота и частота/напряжение

TC9400/TC9401/TC9402 — дешевые преобразователи напряжение/частота (V/F), выполненные на основе микромощных КМОП- элементов. Преобразователи обеспечивают преобразование входного аналогового напряжения в последовательность импульсов, частота которых линейно пропорциональна входному напряжению (рис. 13).

Преобразователь напряжение/частота 10 Гц ё 10 кГц

Рис.13. Преобразователь напряжение/частота 10 Гц ё 10 кГц

Эти элементы также могут использоваться как высокоточные преобразователи частота/напряжение (F/V), принимающие на входе частотный сигнал любой формы и обеспечивающие линейно-пропорциональное напряжение на выходе (рис. 14).

Преобразователь частота/напряжение 10 кГц

Рис.14. Преобразователь частота/напряжение 10 кГц

Питание преобразователей может осуществляться от однополярного источника напряжения 8–15 В или двуполярного с напряжением от ± 4 до ± 7,5 В, потребляемая мощность — 27 мВт.

Максимальная частота преобразований — 100 кГц.

Законченный V/F- или F/V-преобразователь требует дополнительно два конденсатора, три резистора и опорное напряжение.

V/F-преобразователь работает на основе балансировки зарядов. Входное напряжение (VIN) преобразуется в ток (IIN) входным резистором, а ток — в заряд на интегрирующем конденсаторе и проявляется как линейно уменьшающееся напряжение на выходе операционного усилителя. Пороговый детектор устанавливает низкий уровень на выходе, который позволяет опорному напряжению поступать на опорный конденсатор, пока он не зарядится полностью. При этом заряд на интегрирующем конденсаторе уменьшается на фиксированное значение (q =CREFґVREF), изменяя выходной сигнал операционного усилителя.

После этого CREF закорачивается для того, чтобы рассеять запасенный заряд для следующего цикла. Таким образом, разряд интегрирующего входного конденсатора сбалансируется с фиксированным зарядом от опорного напряжения. Если входное напряжение увеличивается, то число опорных импульсов, требуемых для поддержания уровня равновесия, также увеличится, соответственно изменяя выходную частоту. Каждое приращение заряда линейно увеличивает частоту. Точность ширины выходных импульсов не влияет на линейность V/F-преобразования, так как импульсы должны быть достаточно длинными для полной передачи заряда.

Короткие выходные импульсы (выход Freq) преобразуются на делителе, и на выход Freq/2 поступает симметричный сигнал скважностью 2. F/V-преобразователь формирует на выходе напряжение, линейно-пропорциональное частоте входного сигнала. Каждое срабатывание входного порогового детектора запасает точное количество заряда (q=CREFґVREF), которое накапливается на операционном усилителе. Этот заряд, в свою очередь, течет через резистор обратной связи и формирует импульсы напряжения на выходе операционного усилителя. Конденсатор (CINT), параллельный резистору RINT, сглаживает эти импульсы, среднее значение которых и является напряжением, линейно-пропорциональным входной частоте.

Величина пульсаций на выходе VOUT обратно пропорциональна емкости CINT, которая может быть увеличена до 100 мкФ, что приемлемо для низких частот.

microchip@aogamma.spb.su


Статьи по: ARM PIC AVR MSP430, DSP, RF компоненты, Преобразование и коммутация речевых сигналов, Аналоговая техника, ADC, DAC, PLD, FPGA, MOSFET, IGBT, Дискретные полупрoводниковые приборы. Sensor, Проектирование и технология, LCD, LCM, LED. Оптоэлектроника и ВОЛС, Дистрибуция электронных компонентов, Оборудование и измерительная техника, Пассивные элементы и коммутационные устройства, Системы идентификации и защиты информации, Корпуса, Печатные платы

Design by GAW.RU